Bmw-rumyancevo.ru

БМВ Мастер — Автожурнал
Двигатель
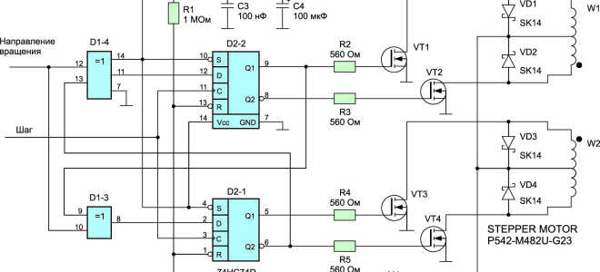
Электрические схемы управления шаговыми двигателями
Расчет параметров математической модели электрического шагового двигателя гибридного типа на основе анализа картины магнитостатического поля Расчет параметров математической модели электрического...
Centurion сигнализация с запуском двигателя
Автомобильная сигнализация Centurion Tango V3 can F2 Автомобильная сигнализация Centurion Tango V3 can F2 Модель охранной системы Centurion Tango V3...
Двигатели гранд старекс какой надежней
Двигатели гранд старекс какой надежней Описание Hyundai Grand Starex Автомобиль Hyundai Grand Starex - это идеальный вариант для поездок на...
В чем суть дизельного двигателя
Что представляет собой дизельное топливо Что представляет собой дизельное топливо? Дизельное топливо является разновидностью нефтепродуктов, имеющее среднюю молекулярную массу и...
Что такое самодиагностика двигателя
Самодиагностика автомобиля: особенности считывания кодов, принцип работы Самодиагностика автомобиля: особенности считывания кодов, принцип работы Усталость от «корявых» рук горе-мастеров на...
Adblock
detector
Для любых предложений по сайту: bmw-rumyancevo@cp9.ru